皇冠球网怎么做代理 _连续4年“基本合格”,惠州一民办高校再次面临整改
时间:2025-10-28 阅读:3720 评论:152
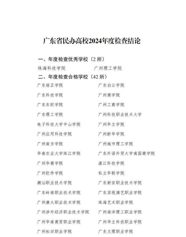
皇冠信用网会员(www.huangguan.hk)2026世界杯足球,招代理/条件好/平台出租/招登1登2登3地区代理10月27日,省教育厅官网公示广东省民办高校2024年度检查结论:全省50所民办本、专科院校,2所优秀,42所合格,6所基本合格皇冠球网怎么做代理 。其中,惠州经济职业技术学院为“基本合格”。


据悉,惠州经济职业技术学院是惠州唯一的民办高职院校皇冠球网怎么做代理 。此前,惠州经济职业技术学院2021年度、2022年度、2023年度检查结果均为“基本合格”。
根据《广东省教育厅关于民办高等学校年度检查实施办法(试行)》,对年检结果为“不合格”和“基本合格”的民办高校,省教育厅将责令其限期整改,且自年检结果发布之日起一年内取消学校申报省民办教育各类专项资金及其他表彰奖励的资格皇冠球网怎么做代理 。
对年检“不合格”或连续2年以上年检“基本合格”的民办高校,可视情况调减其下年度的招生计划,直至暂停招生皇冠球网怎么做代理 。
对年检结果为“合格”等次以上的民办高校,省教育厅在民办教育专项资金奖励项目、招生计划、科研立项、评优评先等方面给予相应支持和鼓励,“优秀”等次优先考虑皇冠球网怎么做代理 。
南方+记者 谢志清
猜你喜欢
- 2026-03-10外围足球代理怎么做 _争夺战升级!莱比锡愿意接受7000万欧报价,卢克巴的未来将何去何从?
- 2026-03-10外围足球代理怎么申请 _北京本周将迎来一次降雨天气,具体时间——
- 2026-03-09足球平台代理合作 _亚洲杯-陈巧珠王霜破门 中国女足2-1逆转朝鲜夺小组第一
- 2026-03-07出租彩票网站 _证监会主席吴清:将在创业板增设一套更加精准包容的上市标准,依法严惩忽悠式再融资
- 2026-03-05hga030皇冠安卓手机版 _被打懵了!伊朗没料到美以这轮空袭来的这么快,打的S300措手不及
- 2026-03-04足球盘口代理 _国际金价银价“过山车” 避险行情为何哑火?
- 2026-03-03足球信用网开户 _女子怀抱五个多月的婴儿在扶梯上被身后玩具车撞倒,怀中婴儿也被摔倒在地!已报警
- 2026-03-03世界杯平台买球 _巴基斯坦正式宣战!两小时内遭强攻,致命导火索,中方早就提醒过
- 2026-03-02足球世界杯开户 _2小时长篇大论,特朗普不提中国,访华前很识相,阴阳怪气也没少
- 2026-03-01世界杯代理开户平台 _美以对伊朗发起军事打击,中东局势骤然升级,如何影响A股、黄金和原油
- 2026-02-28世界杯足球亚洲盘口 _辽宁一地要求小学班主任退出微信群!家长热议,教育局工作人员回应
- 2026-02-28足球欧洲杯盘口 _高市早苗叫嚣,决不容许中国出口制裁,赌国运还是被逼下台二选一



网友评论